Multi Language Live Streaming for WHO
Streaming has become an integral part of disseminating information, and when entrusted with a significant event like the 2nd World Local Production Forum by the Ministry of Health, Welfare and Sport (VWS) and the World Health Organization (WHO), choosing the right streaming partner is paramount. In this case, PPCRN, a specialist in video content and live registrations, collaborated with Jet-Stream to ensure a seamless and effective multi language live streaming experience for a global audience.
PPRCRN & Jet-Stream
PPCRN, a part of Loyals, specialises in video content and live registrations for online and hybrid use. The company focuses on the strategic combination of purpose, placement, and technology to deliver high-quality video production tailored to the needs of its clients. Whether producing periodic videos, securing assets for brand strategy, or creating standalone content for socials and commercials, PPCRN provides advisory, creative, and production services.
Why Jet-Stream?
The Second World Local Production Forum was a collaboration between the Ministry of VWS and the WHO and as the partner for online and hybrid events, it was down to the team at PPCRN to stream this event. Although PPCRN had an established live streaming partner, the uniqueness of this live stream required SRT streaming capabilities and support for multiple audio streams. In light of these specific requirements, the company embarked on a search for a partner and ultimately selected Jet-Stream.
Multi-language live streaming
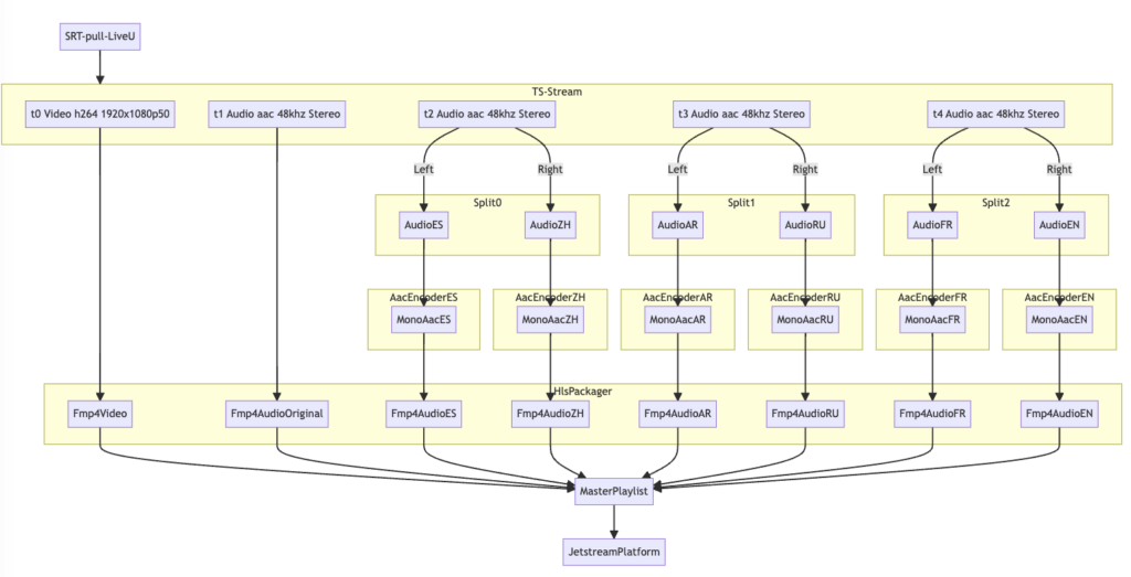
PPCRN’s decision to opt for Jet-Stream was rooted in its capacity to facilitate live streaming with multi-language audio streams. A bespoke transcoder setup was implemented. Thus, enabling multiple transcoders to operate seamlessly, resulting in a high-quality adaptive live video stream with synchronised multiple audio tracks.

Global reach
For global performance, scale and reliable high-quality streaming, PPCRN leveraged Jet-Stream’s built-in Airflow Multi CDN service, with its 7 integrated global CDNs.
Interactive video player
End users easily switched between language tracks in Jet-Stream’s video player, while the html5 video player automatically adjusted the video bit rate selection for the most optimal quality of experience (QoE). Jet-Stream’s customizable player, enriched with interactive elements, offered an engaging and immersive viewer experience, enhancing the overall impact of the streamed content.
24/7 support
Jet-Stream’s support team was on hot standby before and during the event to guarantee a smooth setup and flawless live stream event.

“We were really pleased with the professional solution which brought this event to the next level.”
Joost Berk
“In the dynamic landscape of multi-language live streaming, Jet-Stream proved to be the right partner for our unique project requirements. Giving the viewer the option to choose one of the interpreter languages all within one player and a simple click of the button was our request. Working with Jet-Stream we were able to create this multi-lingual player. By testing and working together we were able to create, adjust, test, adjust and test some more to make sure we could offer the perfect experience. We were really pleased with the professional solution which brought this event to the next level.”, shares Joost Berk, CTO of the PPCRN.
The collaboration between PPCRN and Jet-Stream for the 2nd World Local Production Forum exemplifies the importance of choosing the right streaming partner for specific project needs. Jet-Stream’s operational and technological capabilities, coupled with PPCRN’s expertise, resulted in a successful streaming experience that met the stringent requirements of a global event hosted by the Ministry of Health, Welfare and Sport and the World Health Organization. This partnership not only addressed the immediate needs of the project but also showcased the adaptability and reliability of Jet-Stream for streaming for government organisations.
Services
- Jet-Stream Maelstrom Live
- Jet-Stream Airflow MultiCDN
- Jet-Stream Interactive Privacy Player
- Jet-Stream 24*7 support services